Home
FAQ
About
Log in
Subscribe now
Java Games:
Flashcards, matching, concentration, and word search.
Tools
Copy this to my account
E-mail to a friend
Find other activities
Start over
Help
A
B
Truth table of AND Gate
AND followed by NOT gives NAND
Symbol of two input OR gate
This circuit is equivalent to an OR gate
Symbol of XNOR Gate
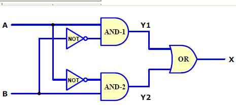
Combinational logic circuit for XOR gate
Truth table for XNOR
This gate gives zero output if the two inputs are same
Symbol of XOR gate
geeta abraham
IAT-DXB
View profile
Send e-mail
This activity was created by a Quia Web subscriber.
Learn more about Quia
Create your own activities