1.2.4 Uso de instrumentos de medición para comprobar parámetros eléctricos
Uso del multímetro digital básico
Multímetro
Un multímetro, también denominado polímetro[1] o tester, es un instrumento eléctrico portátil para medir directamente magnitudes eléctricas activas, como corrientes y potenciales (tensiones), o pasivas, como resistencias, capacidades y otras.
Las medidas pueden realizarse para corriente continua o alterna y en varios márgenes de medida cada una. Los hay analógicos y posteriormente se han introducido los digitales cuya función es la misma, con alguna variante añadida.
Índice
Historia[editar]
El multímetro tiene un antecedente, denominado AVO, que ayudó a elaborar los multímetros actuales tanto digitales como analógicos. Su invención vino de la mano de Donald Macadie, un ingeniero de la British Post Office, a quien se le ocurrió la idea de unificar tres aparatos en uno, el amperímetro, el voltímetro y el óhmetro (de ahí viene su nombre, Multímetro AVO), que facilitó el trabajo a todas las personas que estudiaban cualquier ámbito de la electrónica.
Tras su creación únicamente quedaba vender el proyecto a una empresa, cuyo nombre era Automatic Coil Winder and Electrical Equipment Company (ACWEECO, fue fundada probablemente en 1923),[2] saliendo a la venta el mismo año. Este multímetro se creó inicialmente para analizar circuitos en corriente continua y posteriormente se introdujeron las medidas de corriente alterna. A pesar de ello muchas de sus características se han visto inalteradas hasta su último modelo, denominado Modelo 8 y presentado en 1951. Los modelos M7 y M8 incluían además medidas de capacidad y potencia. La empresa ACWEECO cambió su nombre por el de AVO Limited, que continuó fabricando instrumentos con la marca AVO. La compañía pasó por diferentes entidades y actualmente se llama Megger Group Limited. En las dos fotografías que acompañan al texto se pueden apreciar los modelos de AVO 7 y 8.
En la actualidad los modelos analógicos han evolucionado poco respecto a los primeros modelos incluyendo además la medida de la capacidad de los condensadores y algunas características de los transistores. Los multímetros digitales, en cambio, son cada vez más sofisticados pero siempre incluyen como base el fundamento del analógico.
Fundamento teórico[editar]
Introducción[editar]
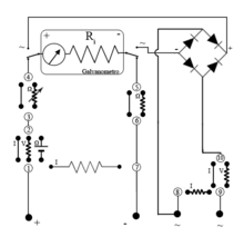
Es un aparato muy versátil, que se basa en la utilización de un instrumento de medida, un galvanómetro muy sensible que se emplea para todas las determinaciones. Para poder medir cada una de las magnitudes eléctricas, el galvanómetro se debe completar con un determinado circuito eléctrico que dependerá también de dos características del galvanómetro: la resistencia interna (Ri) y la inversa de la sensibilidad. Esta última es la intensidad que, aplicada directamente a los bornes del galvanómetro, hace que la aguja llegue al fondo de escala.
Además del galvanómetro, el polímetro consta de los siguientes elementos: La escala múltiple por la que se desplaza una sola aguja, permite leer los valores de las diferentes magnitudes en los distintos márgenes de medida. Un conmutador permite cambiar la función del polímetro para que actúe como medidor en todas sus versiones y márgenes de medida. La misión del conmutador es seleccionar en cada caso el circuito interno que hay que asociar al instrumento de medida para realizar cada medición. Dos o más bornas eléctricas permiten conectar el polímetro a los circuitos o componentes exteriores cuyos valores se pretenden medir. Las bornas de acceso suelen tener colores para facilitar que las conexiones exteriores se realicen de forma correcta.
Cuando se mide en corriente continua, suele ser de color rojo la de mayor potencial ( o potencial + ) y de color negro la de menor potencial ( o potencial -). La parte izquierda de la figura (Esquema 1) es la utilizada para medir en corriente continua y se puede observar dicha polaridad. La parte derecha de la figura es la utilizada para medir en corriente alterna, cuya diferencia básica es que contiene un puente de diodos para rectificar la corriente y poder finalmente medir con el galvanómetro.
El polímetro está dotado de una pila interna para poder medir las magnitudes pasivas. También posee un ajuste de cero, necesario para la medida de resistencias.
A continuación se describen los circuitos básicos de uso del polímetro, donde la raya horizontal colocada sobre algunas variables, como resistencias o la intensidad de corriente, indica que se está usando la parte izquierda de la figura (Esquema 1). Además, los razonamientos que se realizan sobre los circuitos eléctricos usados para que el polímetro funcione como amperímetro o voltímetro sirven también, de forma general, para medir en corriente alterna con la parte derecha de la figura (Esquema 1).
Amperímetro[editar]
Para que el polímetro trabaje como amperímetro (Esquema 2) es preciso conectar una resistencia en paralelo con el instrumento de medida (vínculo). El valor de depende del valor en amperios que se quiera alcanzar cuando la aguja alcance el fondo de escala. En el polímetro aparecerán tantas resistencias conmutables como valores diferentes de fondos de escala se quieran tener. Por ejemplo, si se desean escalas de 10 miliamperios, 100 miliamperios y 1 amperio y de acuerdo con las características internas el instrumento de medida (vínculo), aparecerán tres resistencias conmutables.
Si se desean medir corrientes elevadas con el polímetro como amperímetro, se suelen incorporar unas bornas de acceso independientes. Los circuitos internos estarán construidos con cable y componentes adecuados para soportar la corriente correspondiente.
Para hallar sabemos que se cumple:
Donde I es la intensidad máxima que deseamos medir (fondo de escala), ()es la intensidad que circula por el galvanómetro e la corriente que pasa por la resistencia shunt ().
A partir de la relación:
Que se deduce de la Ley de Ohm llegamos al valor que debe tener la resistencia shunt ():
De esta ecuación se obtiene el valor de que hace que por el galvanómetro pasen mA cuando en el circuito exterior circulan I mA.
Voltímetro[editar]
Para que el polímetro trabaje como voltímetro (Esquema 3) es preciso conectar una resistencia en serie con el instrumento de medida. El valor de depende del valor en voltios que se quiera alcanzar cuando la aguja alcance el fondo de escala. En el polímetro aparecerán tantas resistencias conmutables como valores diferentes de fondos de escala se quieran tener. Por ejemplo, en el caso de requerir 10 voltios, 20 voltios, 50 voltios y 200 voltios, existirán cuatro resistencias diferentes . Para conocer el valor de la resistencia que debemos conectar utilizamos la siguiente expresión:
Que se desprende directamente de esta:
Lo que llamamos es la intensidad que hay que aplicar al polímetro para que la aguja llegue a fondo de escala.
Óhmetro[editar]
El óhmetro permite medir la tolerancia en Ohmios de las resistencias. Una pila interna hace circular una corriente a través de la resistencia a medir, el instrumento y una resistencia adicional de ajuste.
Cuando los terminales de medida se ponen en cortocircuito circula la máxima corriente por el galvanómetro. Es el valor de corriente que se asocia a R = 0. Con la resistencia de ajuste se retoca esa corriente hasta que coincida con el fondo de escala y en la división que indica la corriente máxima se pone el valor de 0 ohmios. Cuando en los terminales se conecta la resistencia que se desea medir, se provoca una caída de tensión y la aguja se desplaza hacia valores inferiores de corriente, esto es, hacia la izquierda. La escala de resistencias crecerá, pues, de derecha a izquierda.
Debido a la relación inversa entre resistencia y corriente (R=V/I), la escala del óhmetro no es lineal, lo cual provocará mayor error de medida conforme nos acerquemos a corrientes pequeñas (grandes valores de la resistencia R a medir).
Montaje
A continuación presentamos el circuito eléctrico que hará las veces de óhmetro (Esquema 4):
Añadiremos una resistencia de protección a la resistencia variable .
Como elemento activo se incluye una pila que hace circular la corriente, cuyas magnitudes serán la fuerza electromotriz ε y la resistencia interna .
Lo primero que hay que hacer es cortocircuitar la resistencia a medir R, y ajustar la resistencia variable para que la aguja llegue al fondo de la escala.
La intensidad que circulará por el circuito en este caso será y se puede expresar:
Si ahora conectamos R (eliminamos el cortocircuito), la nueva intensidad quedará:
y se verificará que:
Si combinamos las dos ecuaciones anteriores, obtenemos:
Funciones comunes[editar]
Multímetro o polímetro analógico[editar]
- Las tres posiciones del mando sirven para medir intensidad en corriente continua (D.C.), de izquierda a derecha, los valores máximos que podemos medir son: 500 μA, 10 mA y 250 mA (μA se lee microamperio y corresponde a A=0,000001 A y mA se lee miliamperio y corresponde a =0,001 A).
- Vemos 5 posiciones, para medir tensión en corriente continua (D.C.= Direct Current), correspondientes a 2.5 V, 10 V, 50 V, 250 V y 500 V, en donde V=voltios.
- Para medir resistencia (x10 Ω y x1k Ω); Ω se lee ohmio. Esto no lo usaremos apenas, pues observando detalladamente en la escala milimetrada que está debajo del número 6 (con la que se mide la resistencia), verás que no es lineal, es decir, no hay la misma distancia entre el 2 y el 3 que entre el 4 y el 5; además, los valores decrecen hacia la derecha y la escala en lugar de empezar en 0, empieza en (un valor de resistencia igual a significa que el circuito está abierto). A veces usamos estas posiciones para ver si un cable está roto y no conduce la corriente.
- Como en el apartado 2, pero en este caso para medir corriente alterna (A.C.:=Alternating Current).
- Sirve para comprobar el estado de carga de pilas de 1.5 V y 9 V.
- Escala para medir resistencia.
- Escalas para el resto de mediciones. Desde abajo hacia arriba vemos una de 0 a 10, otra de 0 a 50 y una última de 0 a 250.
Multímetros con funciones avanzadas[editar]
Más raramente se encuentran también multímetros que pueden realizar funciones más avanzadas como:
- Generar y detectar la frecuencia intermedia de un aparato, así como un circuito amplificador con altavoz para ayudar en la sintonía de circuitos de estos aparatos. Permiten el seguimiento de la señal a través de todas las etapas del receptor bajo prueba.
- Realizar la función de osciloscopio por encima del millón de muestras por segundo en velocidad de barrido, y muy alta resolución.
- Sincronizarse con otros instrumentos de medida, incluso con otros multímetros, para hacer medidas de potencia puntual (Potencia = Voltaje * Intensidad).
- Utilización como aparato telefónico, para poder conectarse a una línea telefónica bajo prueba, mientras se efectúan medidas por la misma o por otra adyacente.
- Comprobación de circuitos de electrónica del automóvil. Grabación de ráfagas de alto o bajo voltaje.
- Un polímetro analógico genérico o estándar suele tener los siguientes componentes:
- Conmutador alterna-continua (AC/DC): permite seleccionar una u otra opción dependiendo de la tensión (continua o alterna).
- Interruptor rotativo: permite seleccionar funciones y escalas. Girando este componente se consigue seleccionar la magnitud (tensión, intensidad, etc.) y el valor de escala.
- Ranuras de inserción de condensadores: es donde se debe insertar el condensador cuya capacidad se va a medir.
- Orificio para la Hfe de los transistores: permite insertar el transistor cuya ganancia se va a medir.
- Entradas: en ellas se conectan las puntas de medida.
Habitualmente, los polímetros analógicos poseen cuatro bornes (aunque también existen de dos), uno que es el común, otro para medir tensiones y resistencias, otro para medir intensidades y otro para medir intensidades no mayores de 20 amperios.
Como medir con el multímetro digital[editar]
- Midiendo tensiones
Para medir una tensión, colocaremos las bornas en las clavijas, y no tendremos más que colocar ambas puntas entre los puntos de lectura que queramos medir. Si lo que queremos es medir voltaje absoluto, colocaremos la borna negra en cualquier masa (un cable negro de molex o el chasis del ordenador) y la otra borna en el punto a medir. Si lo que queremos es medir diferencias de voltaje entre dos puntos, no tendremos más que colocar una borna en cada lugar.
- Midiendo resistencias
El procedimiento para medir una resistencia es bastante similar al de medir tensiones. Basta con colocar la ruleta en la posición de ohmios y en la escala apropiada al tamaño de la resistencia que vamos a medir. Si no sabemos cuantos ohmios tiene la resistencia a medir, empezaremos con colocar la ruleta en la escala más grande, e iremos reduciendo la escala hasta que encontremos la que más precisión nos da sin salirnos de rango.
- Midiendo intensidades
El proceso para medir intensidades es algo más complicado, puesto que en lugar de medirse en paralelo, se mide en serie con el circuito en cuestión. Por esto, para medir intensidades tendremos que abrir el circuito, es decir, desconectar algún cable para intercalar el tester en medio, con el propósito de que la intensidad circule por dentro del tester. Precisamente por esto, hemos comentado antes que un tester con las bornas puestas para medir intensidades tiene resistencia interna casi nula, para no provocar cambios en el circuito que queramos medir.
Para medir una intensidad, abriremos el circuito en cualquiera de sus puntos, y configuraremos el tester adecuadamente (borna roja en clavija de amperios de más capacidad, 10 A en el caso del tester del ejemplo, borna negra en clavija común COM).
Una vez tengamos el circuito abierto y el tester bien configurado, procederemos a cerrar el circuito usando para ello el tester, es decir, colocaremos cada borna del tester en cada uno de los dos extremos del circuito abierto que tenemos. Con ello se cerrará el circuito y la intensidad circulará por el interior del multímetro para ser leída.
Véase también[editar]
Referencias[editar]
Enlaces externos[editar]
Obra publicada con Licencia Creative Commons Reconocimiento Compartir igual 4.0






